Also eine limitierung der Maximalhöhe fände ich jetzt auch eher überflüssig, zumal man ja eh wieder unten durch die Tore muss und man ja praktisch nur Nachteile dadurch hat: Man würde einen Bogen fliegen, dessen Weg länger ist und das Risiko eingehen die Landung nicht zu überstehen. Mir ist nur wichtig, wie Maxwell schon gesagt hat, dass es Hoverboards bleiben, die auch bei 0 m/s über dem Boden schweben. ![]()
Hoverboard Race 2017
-
-
Da es leider viele Probleme mit BD-Armory gab, fliegt diese Mod jetzt raus.
Cheesecake hatte mich auf die Mod "PhysicsRangeExtender" verwiesen, die die benötigten Einstellungen automatisch vornimmt. Vielen Dank noch mal an Chees
Nun habe ich für Euch eine neue Version des HoverBoard_Mod-Pack_V1_5 mit der neuen Mod erstellt.
Der Downloadlink ist auf Seite 1 im ersten Post.
Ihr braucht damit nun keine komplizierten Einstellungen mehr vorzunehmen, ich habe es ausführlich getestet!
Viele weitere schöne Strecken habe ich nun für Euch erstellt.
Eine ganz neue Bildergalerie ist jetzt auch im ersten Post eingefügt.
Die Bilder von den neuen Strecken könnt Ihr aber auch hier sehen: -
HoverBoard Strecke 2 Mun ist nun im ersten Post veröffentlicht.

Bitte achtet darauf, beim Start des Spieles den richtigen Spielstand zu laden, "Load Save" denn im SaveGame sind beide Spielstände für Strecke 1 und Strecke zwei enthalten!
Und nicht vergessen: Die Abgabe des Rennens für Kerbin endet diesen Sonntag!
-
-
-
-
Ich hatte am Donnerstag versucht mitzumachen, habe aber nach 2h und 5 Konstruktionen noch keine gescheite Zeit rausbekommen.
Trotzdem hatte ich Spaß ohne Ende mit den Hoverteilen
Ich werde ein paar Bilder posten wenn ich wieder gescheiter Internet habe.
Danke für die Challenge. Ich habs zwar noch nichtmal durch die dritte Pylone geschafft, hatte aber irren Spaß dabei neue
verrückte Gefährte zu basteln. Ich versuchs nächstes mal definitiv wieder
-
Soo, ein bisschen "Hovers" gebastelt und SAS-Klümpchen zum Klumpen umgewandelt, dabei die Flugfähigkeit beschnitten

Strecke 1 Zeit 3:07:040
-
Schön Idel, dass dein Podreißa 02 auch auf dem Mun seine Runden drehen kann. Deine Zeit ist gewertet.
Ich sehe stonelib schon auf der Überholspur, er muss euch ja praktisch schon am Hintern kleben
Ja stonelib, dein Flitzer ist auf Kerbin wohl unschlagbar, aber kannst du auch auf dem Mond mit Idel und Fly mithalten? (ok, blöde Frage)

@Fly; ist schon mal eine tolle Zeit für den Mun.
Ich sehe du hast eine Menge Liquide Tanks angebracht. Mit welchem Triebwerk fliegst du denn auf dem Mun?
Und ein kleiner Tipp an der Stelle: Die Antigravity Parts brauchen ja ne Menge Strom, schau mal, ob du da nicht einen "besseren" Generator findest
@KCST ich kann es nicht mit ansehen, dass du aus "Standortgründen" oder anderen Internetproblemen nicht richtig zum Zug kommst.
Ausnahmsweise verlängere ich für Dich die Abgabe des Rennens auf Kerbin
Ich hoffe das wir bald, dein Hoverboard bestaunen können
-
-
Schön Schwalbe, drehen dürfte er sich gut.
Damit bist du jetzt genau 2sec. hinter Fly.
@McFlƴeѵer, wo bei ich noch nicht genau weis, welches Hoverboard Fly werten lassen will

-
@Mr.Maxwell Das sind eher Probleme mit Pilot, Mechanikern, den Konstrukteuren und ausstehenden Zahlungen an die Wasserrettung vom Fluss die noch Kohle für das retten von Kerbals aus Wracks haben wollen

Ich mach beim Mun wieder mit. Evtl dann sogar mit Video

-
@Mr.Maxwell Für die erste Strecke bleibt es beim ersten Flieger, der Sebulba ist zwar schön anzusehen, aber einfach zu lahm. Der Sonderpreis ist damit futsch, doch das ist nicht so wild.
Bei Mun nutze ich das Aerospike Triebwerk.

Einen besseren Generator? Kenne nur den der noch zusätzlich Luft benötigt, habe aber ehrlich gesagt noch gar nicht so genau die ganzen Teile begutachtet...
-
-
Kuckuck!
Und gleich mal an @stonelib : Das ist die Alternative zu meinen MinimalistischenFliegernHovern (so ohne Flügel, ohne Hover ;)). Projekt "Masse statt Klasse"
Und um noch ein paar Sekunden gut zu machen, hat der Flieger noch ein Triebwerk mehr dazubekommen... Vielleicht wäre es unter 3min gewesen, hatte ich 2 Triebwerke dazugebastelt
Aber dazu fehlt leider die Zeit...Zeit 3:01:020min
Ich hab tatsächlich auch davon ein Video gemacht - ist mir nur leider (bis zum erfolgreichen Durchgang) zu spät geworden das auch noch hochzuladen

Es versteht sich von selbst, das für die Mun Strecke ein völlig anderes Konzept verwendet wird... Das ist aber noch streng geheim. Also... Entweder geheim oder es funktioniert (noch) nicht. Eher letzteres
-
Das erste Rennen ist nun beendet und wir haben einen Sieger für die Strecke 1 auf Kerbin.
stonelib hat in seinem Käfer mit einem Vorsprung von sage und schreibe 14 Sekunden die Konkurrenz weit hinter sich gelassen.
Stonelib erreichte die Zielpylon nach unglaublichen 2:47 Minuten.
Herzlichen Glückwunsch und Gratulation stonelib für diesen Kerbin-bewegenden Sieg!
Dem zweit- und drittplatzierten auf dem Treppchen möchte ich ebenfalls ganz herzlich gratulieren.
Schwalbe mit seinem SAS-Klumpen und McFlƴeѵer in seinem kleinen Flitzer lieferten sich bis zum Schluss ein Kopf an Kopfrennen.
Letztendlich konnte Schwalbe aber mit einem klitzekleinen Vorsprung von nur 4 Sekunden ins Ziel hovern.
Nicht unerwähnt darf hier aber Idel mit seinem spektakulärem Podreißa 01 bleiben.
Auch wenn Zuschauer durch den Anblick des Podreißa in Ohnmacht fielen und etliche Anrufe bei der Kerbin-Polizei wegen angeblichen UFO-Sichtungen eingingen, wurde das Rennen weiterhin durchgeführt.
Einige Zuschauer protestieren mit der Ansicht, dass der Podreißa nicht aus unserer Zeit sondern aus einer Zukunft angereist sei.
Somit hatte zumindest in Sachen Design, Idel mit dem Podreißa allen Anderen so ziemlich die Show gestohlen.
Nachzügler die am ersten Rennen noch verspätet Teilnehmen möchten, können sich gerne bei mir melden
-
stonelib hat in seinem Käfer mit einem Vorsprung von sage und schreibe 48 Sekunden die Konkurrenz weit hinter sich gelassen.
Stonelib erreichte die Zielpylon nach unglaublichen 2:47 Minuten.
Herzlichen Glückwunsch und Gratulation stonelib für diesen Kerbin-bewegenden Sieg!
Magst du uns langsameren das vielleicht nochmal vorrechnen, wie man von 2:47min zu 3:01min einen Vorsprung von 48 Sekunden erreicht?
Glückwunsch zum Sieg @stonelib , bin mal gespannt was bei der Mun-Strecke so rauskommt.
Mir macht die niedrige Schwerkraft etwas zu schaffen
-
Du kennst meine mathematischen Rechenkünste ja noch nicht.
Habe es korrigiert, danke Schwalbe
-
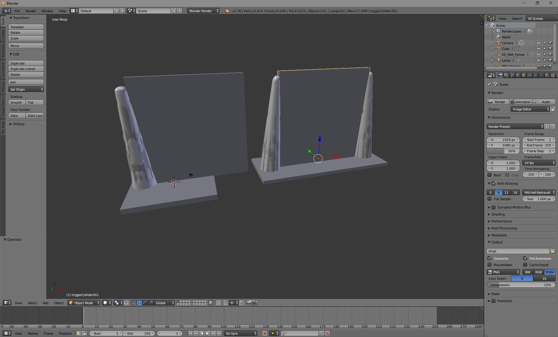
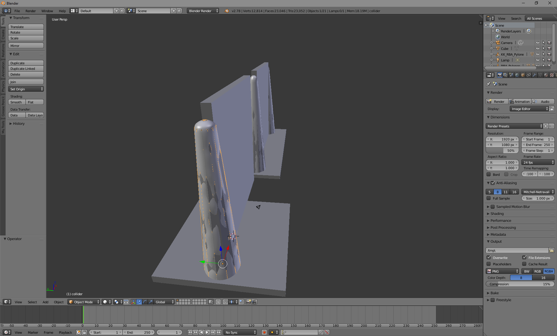
Da hier ja manche bzw viele das Problem mit der "Papier"wand haben (warum Papier in " steht werdet ihr gleich sehen
) hab ich mal was nachgeforscht, und die Pylonen mal in Blender genauer untersucht, jetzt sieht warum es ehr eine Backsteinwand ist
allerdings ist das Problem: das ist das Feld wo registriert wird ob man durch fliegt -> man kann es nicht einfach löschen
-
Hier meine zwei versprochenen Bilder.
Ich habe tatsächlich auch mit dem Standard-Hoverboard experimentiert und das fliegt sich echt gut. Respekt dafür


Wen es wundert: Die nach unten gerichteten Triebwerke sind natürlich nur zur Show damit es krasser aussieht und dicke Rauchwolken hinter sich her zieht.
